RAS蛋白是癌症中常见的突变蛋白,但其作为药物靶点在很大程度上仍未被充分开发利用。2025年8月29日,中国科学院大学周琪院士、李伟研究员、滕飞博士在Trends in Biotechnology (IF 14.9)上发表了题为“Targeting RAS-mutant cancer cells using a synthetic RAS-activated cancer killing system”的研究论文,研究报告了一个合成的癌症杀伤平台,称为" RAS激活的癌症杀伤( RACK ) "系统,可以实现RAS-突变癌症细胞的靶向识别和消除。RACK系统开创了一种突破性的治疗策略,能够同步实现RAS突变癌细胞的检测与清除,为攻克目前"不可成药"癌症靶点的治疗难题开辟了新途径。
· 维真助力 - AAV·
病毒产品 AAV-DJ-PA1S2-HSV-TK-pA 、AAV-DJ-PA1S2-nLuc-pA
实验动物 5-8周龄BALB/c裸鼠(两侧腹部注射5 ×106个癌细胞)
注射方式 瘤内给药,2天后再次注射
病毒用量 5×1011vg/100mm3肿瘤体积
01研究结果分享
1、转录组指导设计特异性感知致癌RAS信号的转录传感器
研究人员分析了十个不同的KRAS突变癌症队列的转录组数据,鉴定发现16个内源性基因在这些原发性肿瘤中持续上调。进一步分析发现,KRAS突变可上调部分转录因子及其结合基序,其中激活蛋白1(AP-1)和血清反应因子(SRF)的结合基序占比最高,这与二者在KRAS依赖型肿瘤发生中的关键作用相符,并进一步通过实验验证了AP1反应元件(AP1_REs)和SRF反应元件(SRF_REs)为主要元件。基于这些发现,研究团队设计了一系列RAS转录传感器:将最小核心启动子与包含多个SRF_REs或AP1_REs的合成上游调控区结合,使其可被RAS下游转录因子选择性激活。同时,为降低背景信号,采用两种低泄漏最小启动子(命名为P1和P2)构建转录传感器。通过纳米荧光素酶(nLuc)报告基因检测传感器的响应性,结果证实这些工程化转录传感器能特异性感知并区分致癌KRAS信号与正常KRAS信号,比较后发现P1的背景信号显著低于P2,因此后续选择P1作为核心启动子。结合已有研究,设计了两个协同启动子(PA1S2_v1和PS2A1_v1),它们包含AP1_REs、SRF_REs和P1,可以显著增强KRASmut细胞的激活。

图1. 转录组学指导转录传感器的设计,以检测致癌KRAS信号
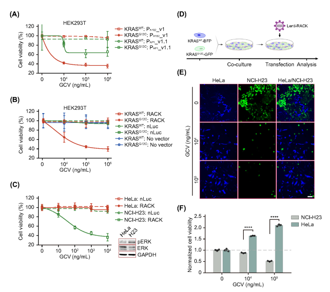
2、RACK系统在体外选择性消融RASG12C细胞
为了开发用于根除癌症细胞的RACK系统,将HSV-TK基因直接定位在合成转录传感器的下游,导致HSV-TK酶在RASmut细胞中特异性表达增强,随后将前药GCV转化为细胞毒性产物。研究人员首先在人类细胞系中验证了携带不同启动子的RACK构建体的功效,发现两种RACK构建体在给予GCV后均能有效诱导过表达KRASG12C的HEK293T细胞死亡,而PA1S2驱动的RACK系统清除癌细胞的效果优于PAP1驱动的系统。为证实RACK在KRASmut癌症细胞中的抗癌特异性,使用RACK转染过表达KRAS的HEK293T细胞,并证明RACK促进了KRASG12C过表达的HEK293T细胞的特异性消融,过表达KRASWT的HEK293T细胞不受治疗的影响。采用癌症共培养模型来评估RACK的高选择性抗癌活性,在该模型中,用RACK(lenti-PA1S2-HSV-TK-pA)处理包含NCI-H23EGFP和HeLamTagBFP2细胞的共培养物。正如预期的那样,RACK选择性地杀死了KRASG12C NCI-H23细胞,但保留了KRASWT HeLa细胞,进一步证实了RACK对KRAS活跃细胞的特异性。

图2.RACK有效且选择性地消融KRASG12C细胞
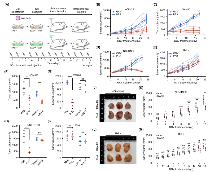
3、RACK在体内抑制肿瘤的广谱活性
研究人员在7种不同的癌细胞系中验证了RACK的普适性,RACK系统不仅能靶向携带不同遗传背景的癌细胞,还能作用于产生获得性耐药的癌细胞。为了评估RACK是否也可以在体内实现抗肿瘤作用,进一步使用了异种移植物实体瘤模型,将表达RACK的人源肿瘤细胞移植到小鼠皮下形成肿瘤。当给小鼠注射GCV后,可以观察到携带KRASG12C,KRASG12V,NRASQ61K突变的肿瘤体积显著缩小,而作为对照的正常肿瘤则继续生长,突显了RACK在抑制体内肿瘤生长方面的强大功效。接下来,研究了通过AAV递送RACK对已建立RASmut肿瘤的动物的治疗作用,将NRASQ61K细胞(NCI-H1299)或RASWT(HeLa)细胞移植到BALB/c裸鼠的腹部两侧。肿瘤生长后,将编码RACK的AAV(AAV-DJ-PA1S2-HSV-TK-pA)和对照构建体(AAV-DJ-2-PA1S2-nLuc-pA)分别注射至同一实验动物两侧移植瘤内,此操作重复两次,后续按隔日方案给予GCV治疗。结果表明,与对照组相比,RACK/GCV治疗后致癌RAS肿瘤显著消退,展示了基于RACK的基因治疗的疗效。此外,接受治疗的小鼠没有表现出明显的治疗后副作用。这些数据表明,RACK的体内递送有可能引发抗肿瘤作用。

图3.RACK在体内抑制肿瘤的强大和广谱活性
02结论

本研究开发的RAS激活的癌症杀伤系统RACK基于合成回路,为癌细胞识别和消融提供了一种新的方法。在该系统中,通过工程化的转录传感器检测特定的致癌信号,从而驱动治疗反应的激活,RACK系统将为癌症治疗提供可行的策略。
